本文へスキップ 障がい者向け相談窓口
Menu 一般社団法人 全国銀行協会
EnglishEN
  • 教えて!くらしと銀行
  • 金融犯罪の手口
  • 学校教育や消費者教育に携わる方
  • 全銀協の活動を知りたい方

全銀協の活動を知りたい方

読み上げる
  1. 全銀協の活動を知りたい方
  2. 各種統計資料
  3. 全国銀行 預金貸出金速報など
  4. 2025年(令和7年)
  5. 2025年10月末
各種統計資料
各種統計資料

2025年10月末

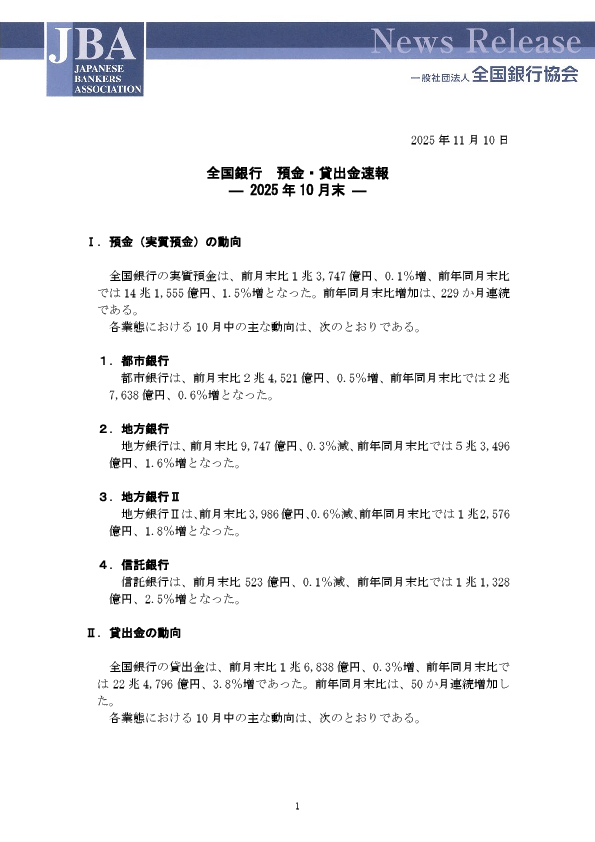
全国銀行 預金・貸出金速報

本文 [223 KB]

グラフ [86 KB]

計数表(月末) [151 KB]

このページの先頭へ

全銀協の活動を知りたい方

カテゴリ内検索

  • 全銀協の活動
  • 各種統計資料
  • 組織概要
  • 採用情報
  • 関係団体

  • 行動憲章
  • カスタマーハラスメント対応基本方針
  • 経営者保証ガイドライン
  • 中小企業事業再生等ガイドライン
  • 自然災害債務整理ガイドライン

  • 内外経済日誌
  • 全国銀行
    ecoマップ
  • 全国銀行
    金融教育活動MAP

  • 全国銀行協会相談室
  • 銀行とりひき相談所
  • 全国銀行個人信用情報センター
  • 電子交換所
  • 全銀協の出版物
  • 障がいのある方へ
  • English
  • 採用情報
  • 全銀協の出版物
  • 新着情報配信
  • ご意見・ご要望
  • 個人情報のお取扱い
  • SNS運用ポリシー
  • 音声読み上げ機能について

© Copyright - Japanese Bankers Association
(一般社団法人 全国銀行協会)
検索キーワードを入力してください: